Instance Verification Kit (IVK)
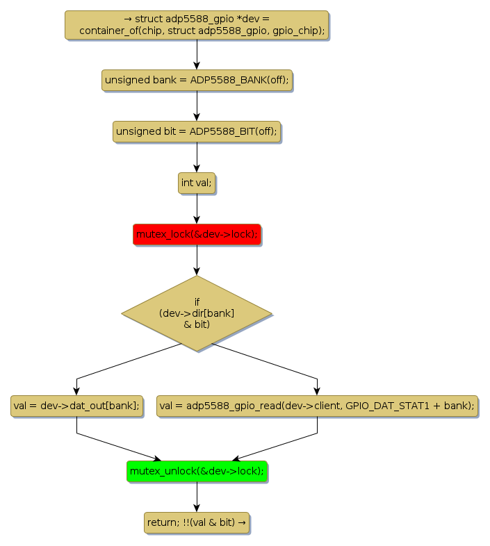
mutex lock @ [1695+23+/linux-3.19-rc1/drivers/gpio/gpio-adp5588.c]
Instance Signature: lock
|
The Matching Pair Graph:
|
|
Function Name
|
Control Flow Graph (CFG)
|
Events Flow Graph (EFG)
|
Source Correspondence
|
|
adp5588_gpio_get_value
|
|
|
[1465+22+/linux-3.19-rc1/drivers/gpio/gpio-adp5588.c]
|